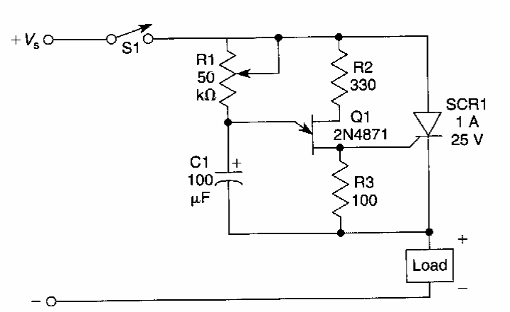
Found in documentation from the 1990s, this circuit drives an SCR with a delay that depends on C1 and can be set to R1. The load depends on the SCR.
The circuit shown is suggested by National Semiconductor's Linear Applications Handbook. The base...
This circuit uses a pickup coil to take the signal from a telephone line without contacts. The circuit...
In this circuit, the transistors are NPN for general use and the phototransistors can be replaced by...