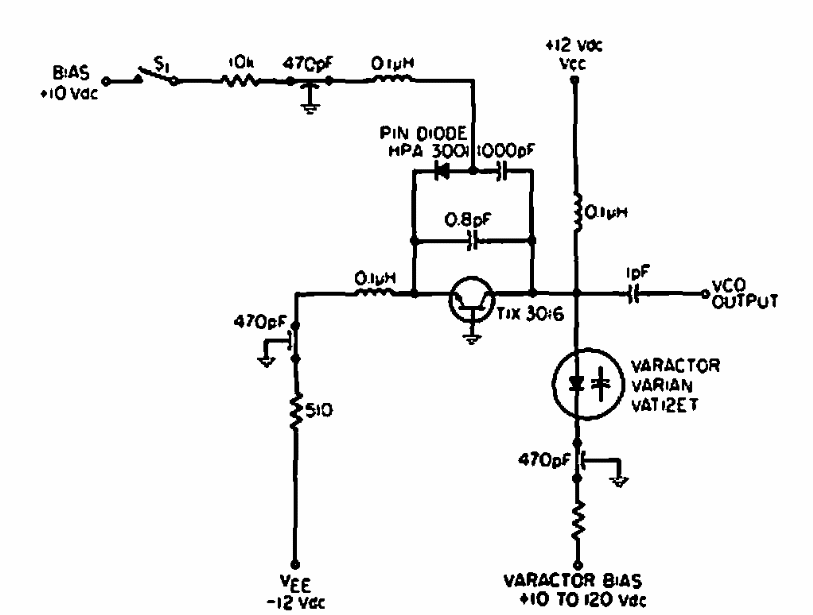
This circuit was found in specialized microwave documentation from the 1960s. The circuit makes use of a varicap, and the transistor is a microwave type.
This temperature compensated circuit was found in a 1980s American documentation. The power supply...
This circuit is an improved version of the previous ones with the LM3914. We found it in the March...
This indicator was found in a 1974 publication, but it can be fitted with the BC548 transistor or...