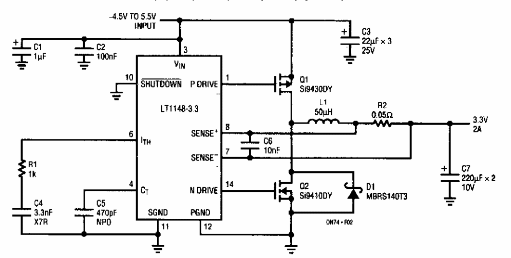
Found in a Linear Technology documentation from the 90s, this circuit dissipates 1.5 W with an output of 3.3 V x 2 A. The integrated circuit used is from the time.
The circuit shown is suggested by National Semiconductor's Linear Applications Handbook. The base...
This circuit uses a pickup coil to take the signal from a telephone line without contacts. The circuit...
In this circuit, the transistors are NPN for general use and the phototransistors can be replaced by...