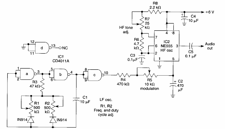
This circuit that emits siren sound can be used in a fire alarm. We found it in an old American documentation. The signal must be applied to a good audio amplifier.
This temperature compensated circuit was found in a 1980s American documentation. The power supply...
This circuit is an improved version of the previous ones with the LM3914. We found it in the March...
This indicator was found in a 1974 publication, but it can be fitted with the BC548 transistor or...