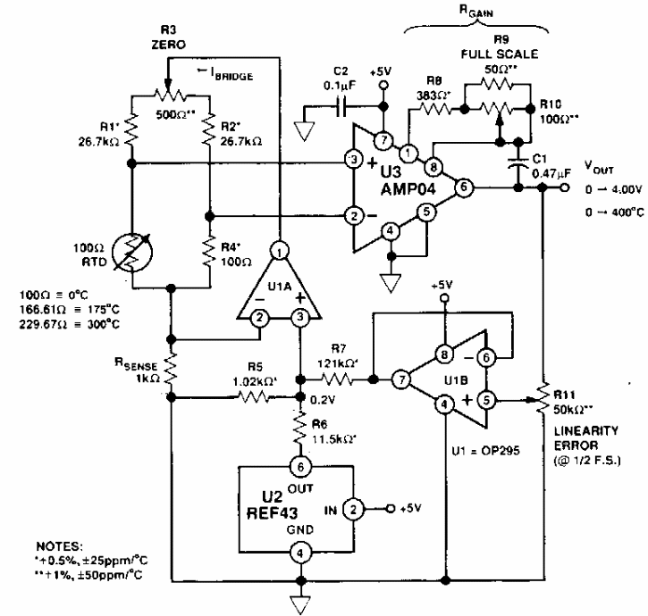
This circuit was found in documentation from Analog Devices, serving to measure temperatures from 0 to 300º C. The components are from the period.
The circuit shown is suggested by National Semiconductor's Linear Applications Handbook. The base...
This circuit uses a pickup coil to take the signal from a telephone line without contacts. The circuit...
In this circuit, the transistors are NPN for general use and the phototransistors can be replaced by...