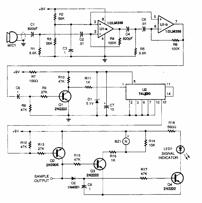
This circuit was found in a Popular Electronics from the 90s. The circuit uses an ultrasonic microphone. The indicator is dual with LED and Buzzer.
The circuit shown is suggested by National Semiconductor's Linear Applications Handbook. The base...
This circuit uses a pickup coil to take the signal from a telephone line without contacts. The circuit...
In this circuit, the transistors are NPN for general use and the phototransistors can be replaced by...