This circuit was taken from an old American documentation. It can be built with modern op amps. The power supply does not have to be symmetrical.
The circuit in the figure is from a source with the possibility to adjust the output voltage from...
We found this circuit in an old magazine 73 of 1974. The circuit must be powered by a continuous voltage...
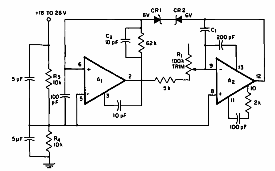
This circuit is from a 1987 American publication called Electronics Handbook. The circuit can be...