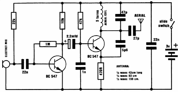
We found this circuit in an Australian publication from 1991. The circuit has good sensitivity, presenting a configuration explored in other articles on this site.

We found this circuit in an Australian publication from 1991. The circuit has good sensitivity, presenting a configuration explored in other articles on this site.
