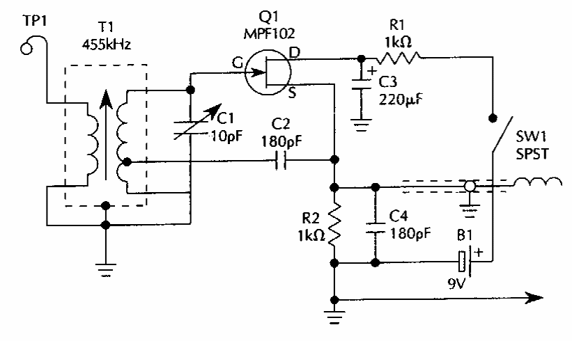
This oscillator uses a small IF transformer taken from an old transistor radio. FET admits equivalents. The circuit can be used to calibrate radios.
The circuit shown is suggested by National Semiconductor's Linear Applications Handbook. The base...
This circuit uses a pickup coil to take the signal from a telephone line without contacts. The circuit...
In this circuit, the transistors are NPN for general use and the phototransistors can be replaced by...