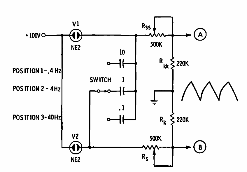
Found in old documentation about neon lamps, this circuit produces very low frequency signals that depend on the selected capacitor.
Found in an American publication, this circuit applies to almost any operational amplifier. The power...
Found in a 1968 Motorola documentation, this circuit operates at 1 kHz and can deliver 20 V from...
This circuit detects the body's heat emissions and can trigger a load, for example, a solenoid or an...