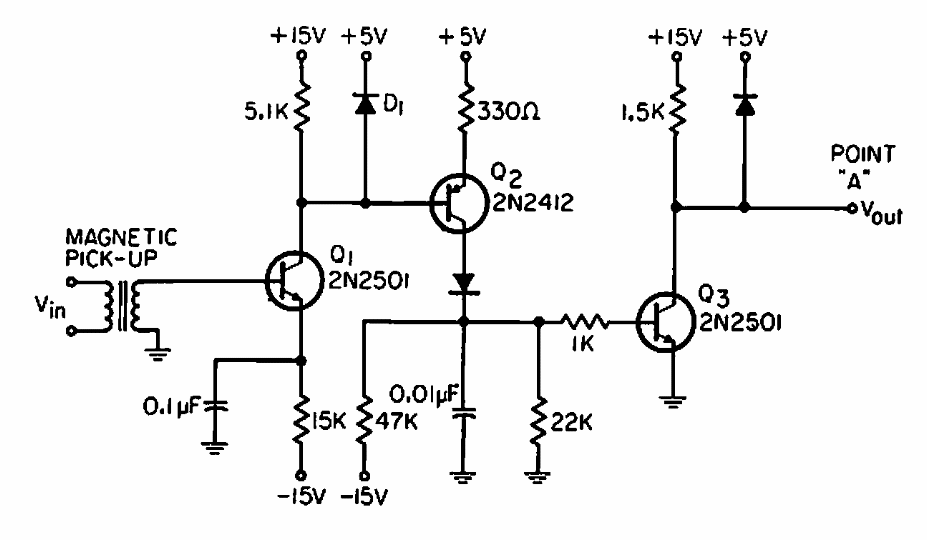
This circuit was taken from old American documentation. The circuit provides pulses obtained from a magnetic sensor for application in meters.
This circuit triggers an alarm when the mains power is cut off. The circuit was found in the July...
This acutely tuned circuit was found in American documentation from the 1960s. The transistors are germanium...
This small AM transmitter was found in American documentation from the 1980s. Transistor support...