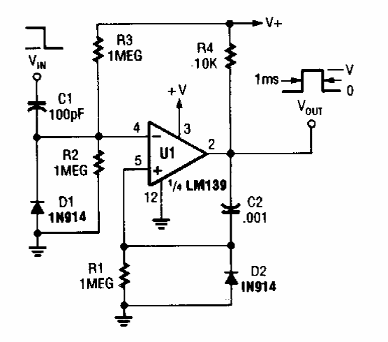
This circuit was found in a Popular Electronics from the 90's. The circuit's waveforms are given, and the times depend on the capacitor values.

This circuit was found in a Popular Electronics from the 90's. The circuit's waveforms are given, and the times depend on the capacitor values.
