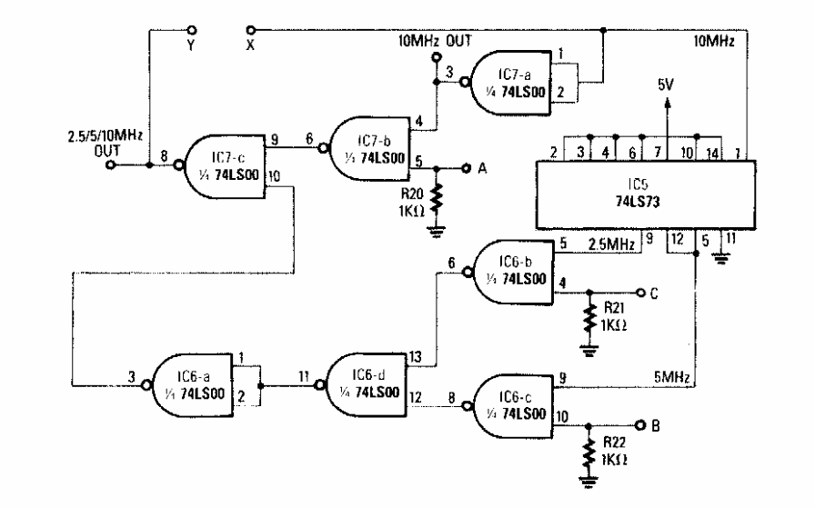
This circuit was found in a Radio Electronics from the 90's. It provides lower frequency signals from a 10 MHz pattern generator.
This sequential beacon was found in an 80's Radio Electronics. The circuit can be designed using modern...
The operational amplifier used in this circuit of an old documentation no longer exists, but the...
We found this trebble booster circuit in a 1990 documentation. The components are current, and the...