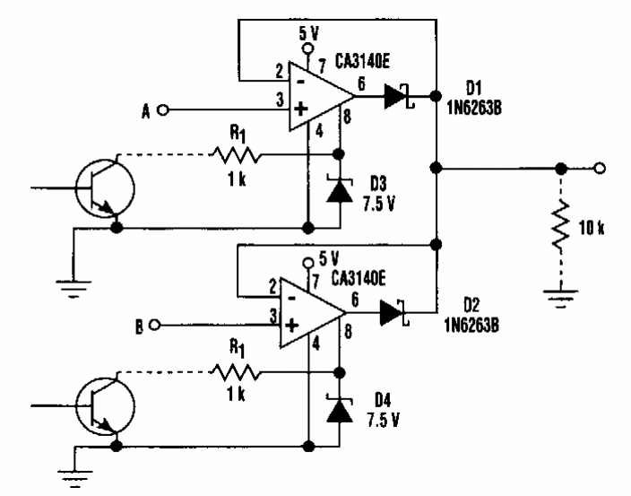
This circuit was found in an Electronic Design from the 90s. Operational amplifiers admit modern equivalents.
This circuit automatically inverts the test leads connection according to the polarity of the...
With a touch of the push button the lamp is switched on. A new touch and the lamp go out, in this...
This 80's circuit uses a light-sensitive SCR or LASCR and a one-sided silicon switch SUS, uncommon...