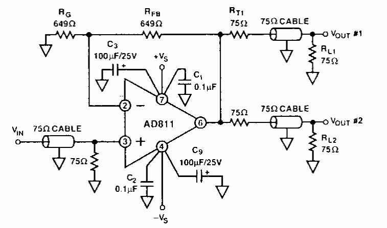
Analog Devices suggests this circuit in documentation from the 1990s. The circuit is for 75-ohm lines and video signals.
This circuit triggers an alarm when the mains power is cut off. The circuit was found in the July...
This acutely tuned circuit was found in American documentation from the 1960s. The transistors are germanium...
This small AM transmitter was found in American documentation from the 1980s. Transistor support...