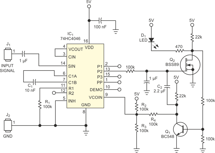
Based on NXP 74HC logic, this circuit can be adapted for various uses. The circuit can also be used with 12V power, and the circuit replaced with a common 4046 PLL.
We found this measurement circuit with a logarithmic scale in an Electronics Now from November 1995....
This generator is more complete than the previous one, being able to generate pulses as indicated...
This elaborate electric fence design differs from the others by triggering an alarm in the event of...