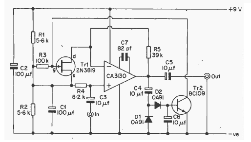
We found this amplification step in an English publication from 1977. The circuit does not use a symmetric power source and the transistor can be a BC549.

We found this amplification step in an English publication from 1977. The circuit does not use a symmetric power source and the transistor can be a BC549.
