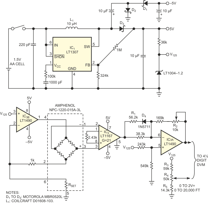
This circuit is based on the LT1004, LT1167, LT307 or LT1490 from Analog Devices. The circuit was found in Internet documentation and can be battery powered. The circuit is accurate to within 3% up to approximately 3000 meters.
This circuit is based on the LT1004, LT1167, LT307 or LT1490 from Analog Devices. The circuit was found in Internet documentation and can be battery powered. The circuit is accurate to within 3% up to approximately 3000 meters.