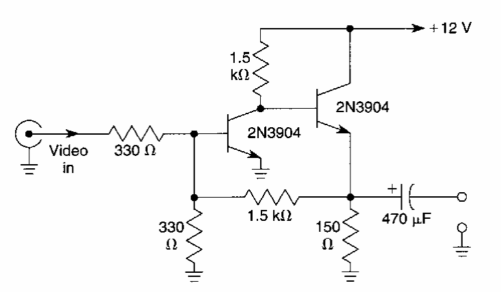
This amplifier for analog video signals was found in documentation from the 90s. The 1.5Vpp signal at 75 ohms.
This amplifier, common in 1986, uses a hybrid integrated circuit that can offer some difficulty to obtain...
The basic idea of this 1989 circuit is to trigger a relay for a while when a call signal occurs on...
Although the system is experimental and should not be adopted by the arrival of digital radio, for those...