Found in an Electronic Design from the 90's, this circuit uses an SCR according to the controlled power. The circuit is for 12V heating elements.
We found this configuration in a Radio Electronics from 1989. The circuit can be designed with...
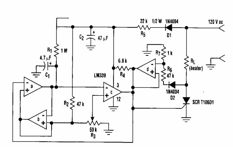
This interesting configuration was found in a 1965s Electronic Design. It makes use of components of...
This circuit is from old American documentation intended to trigger the flash of a camera flash with...