This inverse transistor breakdown circuit was found in a 1967 documentation. It applies to modern components.
We found this configuration in a Radio Electronics from 1989. The circuit can be designed with...
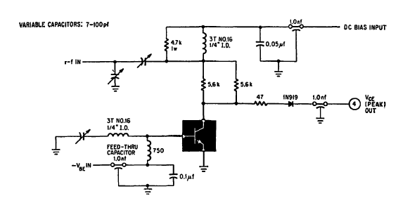
This interesting configuration was found in a 1965s Electronic Design. It makes use of components of...
This circuit is from old American documentation intended to trigger the flash of a camera flash with...