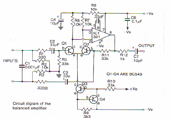
The circuit shown has a differential input and employs transistors of an array of matched types. The circuit requires a symmetrical source and has been found in a foreign component manual.

The circuit shown has a differential input and employs transistors of an array of matched types. The circuit requires a symmetrical source and has been found in a foreign component manual.
