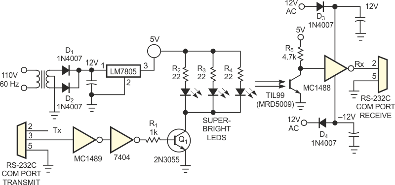
Based on the MC1488 or MC1489 operational amplifiers, this circuit has a 5000V isolation driving a 2N3055 transistor for a high-power signal. The receiver is a common phototransistor.
This VHF transmitter was found in Radio Electronics magazine from June 1964. The transistor is an...
This two-transistor circuit is from a Radio Electronics magazine from April 1965. The transistors are...
This circuit was found in a 1967 documentation. The switch diode is a component of the time and is...