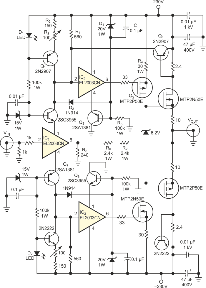
This high voltage amplifier is based on Elantec components based on high voltage feedback. The supply voltage range is 50 to 230V symmetrical and the quiescent current is 56 mA.
This circuit is from 1990 documentation. It can be implemented with BC548 transistors instead of...
When you speak into the microphone of this circuit, the sound produced in the speaker resembles a robot...
This circuit uses an operational amplifier that is no longer on the market but can be implemented with a...