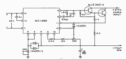
This high current regulator was found in documentation from 1977. Transistors are types of power at the time. The circuit is suggested by Motorola.

This high current regulator was found in documentation from 1977. Transistors are types of power at the time. The circuit is suggested by Motorola.
