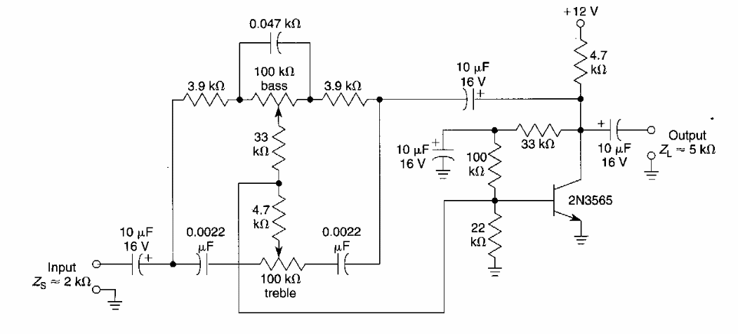
This active tone control circuit was found in American documentation from the 90's. The transistor can be general purpose or low noise with high gain.
This circuit is from 1990 documentation. It can be implemented with BC548 transistors instead of...
When you speak into the microphone of this circuit, the sound produced in the speaker resembles a robot...
This circuit uses an operational amplifier that is no longer on the market but can be implemented with a...