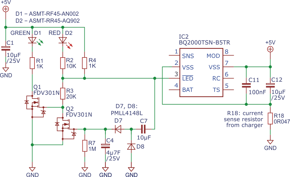
Based on Texas Instruments documentation, this circuit is based on the BQ2000 a circuit used to power LEDs. The circuit can be used with lithium-ion batteries.
This circuit is from 1990 documentation. It can be implemented with BC548 transistors instead of...
When you speak into the microphone of this circuit, the sound produced in the speaker resembles a robot...
This circuit uses an operational amplifier that is no longer on the market but can be implemented with a...