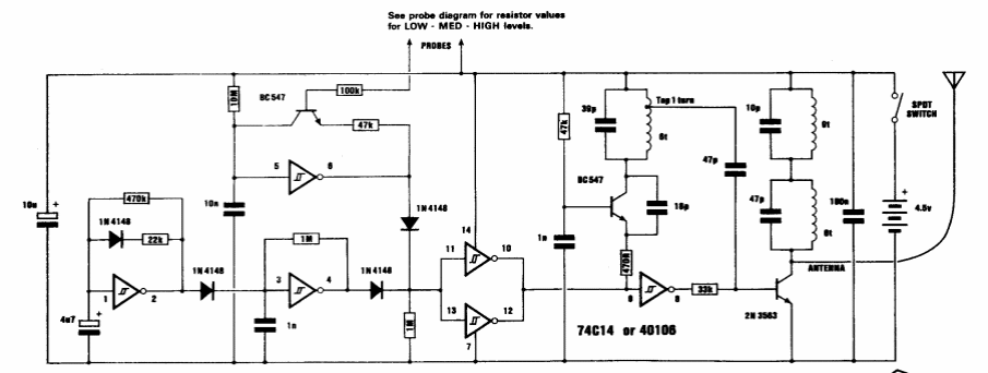
This circuit was found in an Australian publication from 1991. It is a transmitter that transmits a signal when it detects moisture. The range is on the order of a few tens of meters.
We found this protection circuit for op amps in the Encyclopedia of Electronic Circuits Volume 5 from...
The use of field effect transistors in this circuit improves its performance. This configuration is from a...
Found in old American documentation, this circuit makes use of operational amplifiers from the 70s...