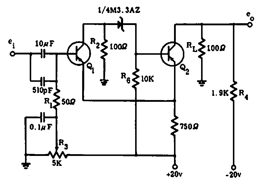
This Schmitt trigger in current mode for frequencies up to 50 MHz was found in a 1969 Motorola manual. Appropriate switching transistors can be used.
This transmitter kicks in when the microphone picks up sound. This sound then modulates the signal...
The great advantage of the circuit shown in the figure is the fact that its frequency is...
This circuit for incandescent lamps was found in the February 1972 Radio Electronics magazine. The triac is...