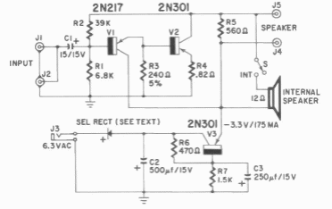
Found in a publication by Gernsback from 1960, this circuit makes use of germanium transistors of the time. The power is on the order of a fraction of a watt despite using a larger power transistor.

Found in a publication by Gernsback from 1960, this circuit makes use of germanium transistors of the time. The power is on the order of a fraction of a watt despite using a larger power transistor.
