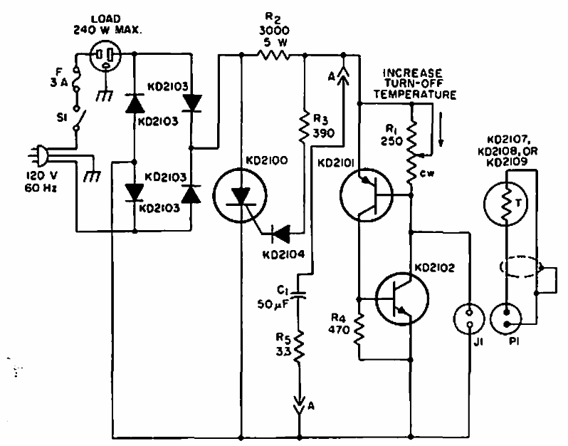
This circuit for powers up to 240 W was found in a 1967 RCA SCR manual. The SCR must be in accordance with the controlled load.
This circuit was found on an application note from Linear Technology of the 1990s. The source must...
Using only one integrated circuit this control was found in an 80's Electronic Engineering. The circuit...
The transistor in this circuit can be the BC558 and the capacitors must be ceramic. Crystals from...