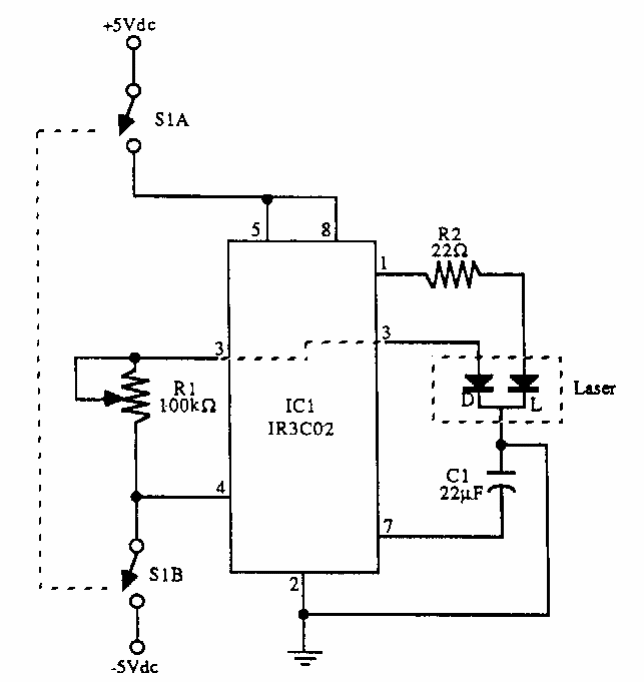
Found in American documentation from the 1990s, this simple circuit excites a LASER diode. The integrated circuit is from Sharp, uncommon nowadays.
This circuit can supply negative voltages of up to 32 V with high current intensity (up to 1 A),...
This circuit, based on a 555, was found in a Popular Electronics from the 90s. The circuit has the...
This transmitter kicks in when the microphone picks up sound. This sound then modulates the signal...