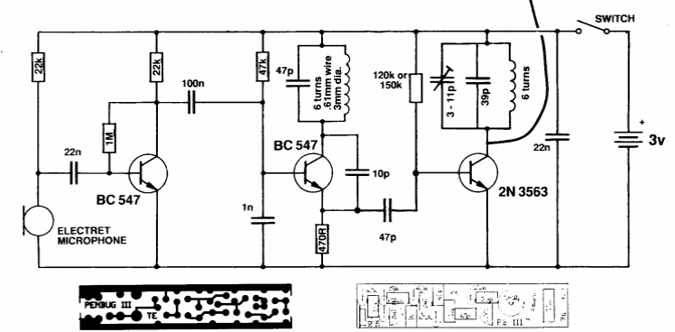
Assembled with SMD components, this FM transmitter fits into a pen. We have already published a similar project on this site. This is from an Australian publication from 1991. Printed circuit board is provided.
This common configuration source with diode bridge and single winding transformer was found in a...
In the figure we have an interesting circuit in which an LED is used as a photoelectric sensor. When...
This circuit was obtained in a 1991 Electronics Handbook. The publication no longer exists, but...