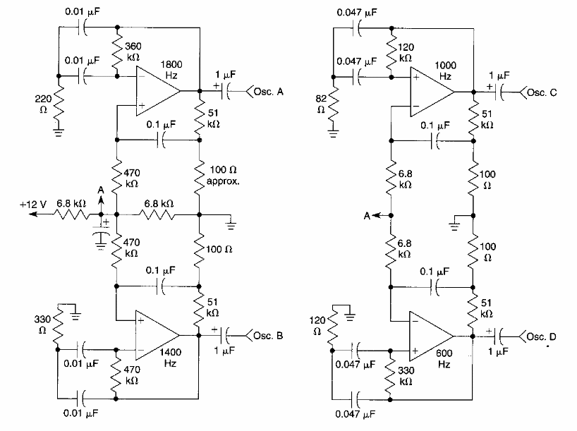
Using 4 operational amplifiers this circuit generates 4 different tones. The circuit is from an American documentation from the 90's. Operational amplifiers are tTL084.
With this regulator we can have currents of up to 4 amps with 5V at the output. The transistor can be...
This circuit was obtained from a Linear Technology manual from the 1990s. The sensor is of the...
Found in a 90s Radio Electronics, this circuit can be used in high voltage experiments, ionizers,...