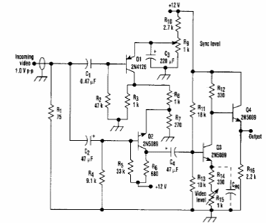
This circuit was found in an Electronic Design from the 90's. Its purpose is to stretch pulses used in sync of digital or analog devices.

This circuit was found in an Electronic Design from the 90's. Its purpose is to stretch pulses used in sync of digital or analog devices.
