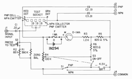
This transistor tester was found in a publication by Gernsback from 1960. The circuit can be used with current transistors.

This transistor tester was found in a publication by Gernsback from 1960. The circuit can be used with current transistors.