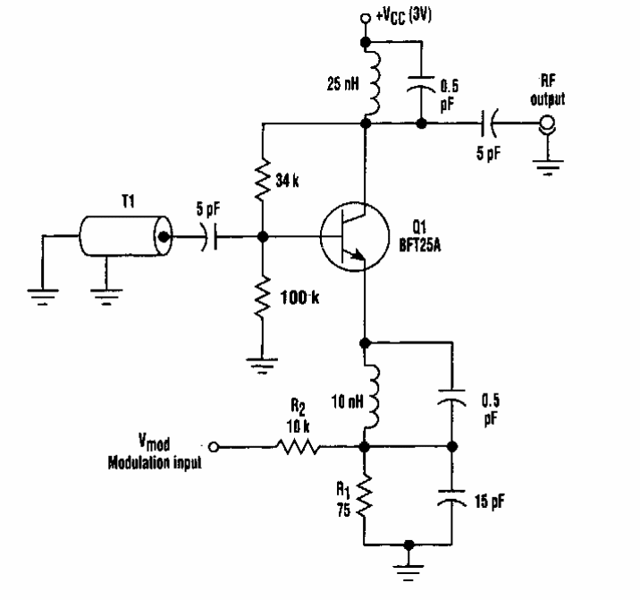
Found in an Electronic Design, this circuit is intended to produce signals in the VHF band. The transistor is of special high frequency type.
This circuit found in a 1988 documentation consists of a timer or sequential timer controller. The...
The LM11 is a precision operational amplifier from National Semiconductor. The circuit was found in...
This circuit is intended for the use as modulated light signals from digital sources. The circuit...