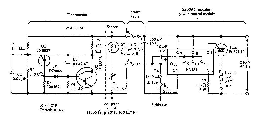
This zero-crossing switch circuit was found in documentation from the 1990s. GE's PA424 is the main element of the circuit, uncommon today.
This circuit found in a 1988 documentation consists of a timer or sequential timer controller. The...
The LM11 is a precision operational amplifier from National Semiconductor. The circuit was found in...
This circuit is intended for the use as modulated light signals from digital sources. The circuit...