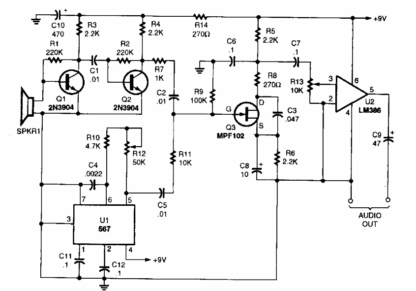
This circuit was found in a Popular Electronics from the 90's. The output signal can be applied to a headphone or speaker. The microphone can be a piezoelectric tweeter capsule or other type.
This circuit found in a 1988 documentation consists of a timer or sequential timer controller. The...
The LM11 is a precision operational amplifier from National Semiconductor. The circuit was found in...
This circuit is intended for the use as modulated light signals from digital sources. The circuit...