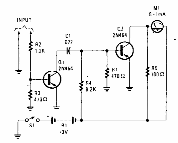
This circuit was published in Popular Electronics from the 90's. The components are common, as general-purpose transistors can be used.

This circuit was published in Popular Electronics from the 90's. The components are common, as general-purpose transistors can be used.
