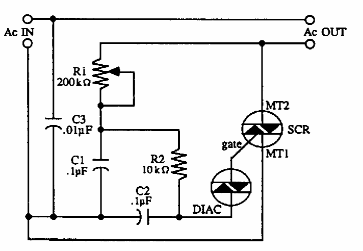
This conventional double time constant circuit was found in an American documentation from the 90's. The triac must be according to the motor controlled.
If you are on an old PC that you use for experiments, control or other applications, this circuit is...
We found this circuit in an American publication from 1977. The circuit drives two LEDs according to...
In this circuit, the integrated amplifier used is uncommon today. The circuit is from an American...