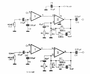
This low-noise stereo circuit was taken from the 1982 SGS manual on integrated circuits. The circuit was used in period commercial cassette players.

This low-noise stereo circuit was taken from the 1982 SGS manual on integrated circuits. The circuit was used in period commercial cassette players.
