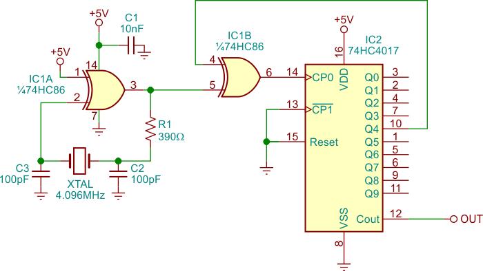
This 455 kHz IF calibration circuit uses a 4,096 MHz crystal. The circuit can be powered by voltages from 5 to 9 V.
This circuit was found in Radio Electronics magazine from November 1960. The circuit is powered by a...
The circuit shown indicates voltages from 10 to 14 V used to monitor automotive voltage. One or...
This circuit for conventional lines was obtained in a 1996 documentation. The circuit uses common...