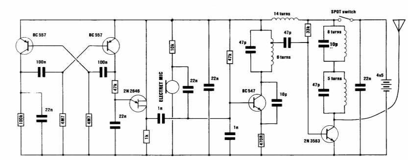
This circuit was found in an Australian publication from 1991. The circuit emits a tone as well as the picked up sound when triggered.
I found this circuit in an old English magazine from 1981, but it can still be assembled with some...
We found this circuit in a Popular Electronics from the 90s. The field effect transistor can be of...
The transistor of this circuit can be a BD135 or TIP31. The load current is given by resistor R1....