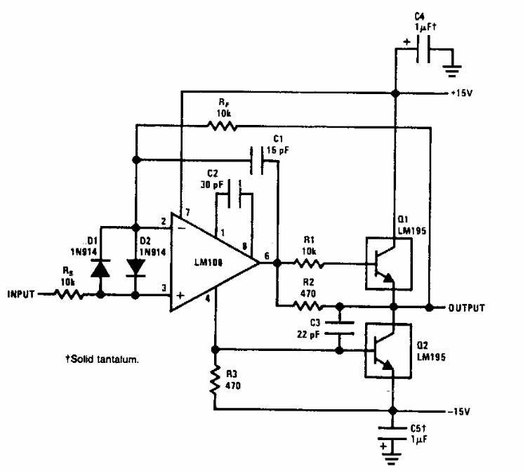
This circuit was obtained from National Semiconductor documentation from the 1990s. The circuit has a passband of 300 kHz.
The circuit shown in the figure is the version activated at the low level, of the previous circuit...
In the figure we have a circuit to excite a piezoelectric capsule taking advantage of its resonant...
This is the circuit of an economical tape recorder from the 60s. The circuit appeared in a Radio...