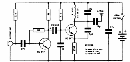
Assembled with SMD components this circuit can be very small. The range is a few tens of meters. We found an Australian documentation from 1991.

Assembled with SMD components this circuit can be very small. The range is a few tens of meters. We found an Australian documentation from 1991.
