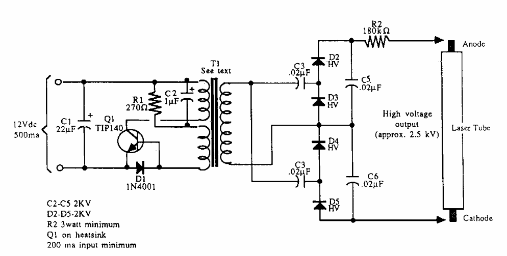
This circuit is a high voltage source for a gas LASER. We found it in a documentation from the 90s. The transformer used is of a 330 V type of secondary and 6 V primary with a power of the order of 7 W.
This circuit is a high voltage source for a gas LASER. We found it in a documentation from the 90s. The transformer used is of a 330 V type of secondary and 6 V primary with a power of the order of 7 W.