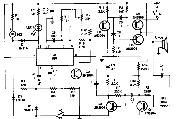
This circuit was found in a Popular Electronics from the 90s. The frequency depends on the transducer used which is a high-end speaker (tweeter) for a range around 18 to 25 kHz. The range depends on several factors.
This circuit was found in a Popular Electronics from the 90s. The frequency depends on the transducer used which is a high-end speaker (tweeter) for a range around 18 to 25 kHz. The range depends on several factors.