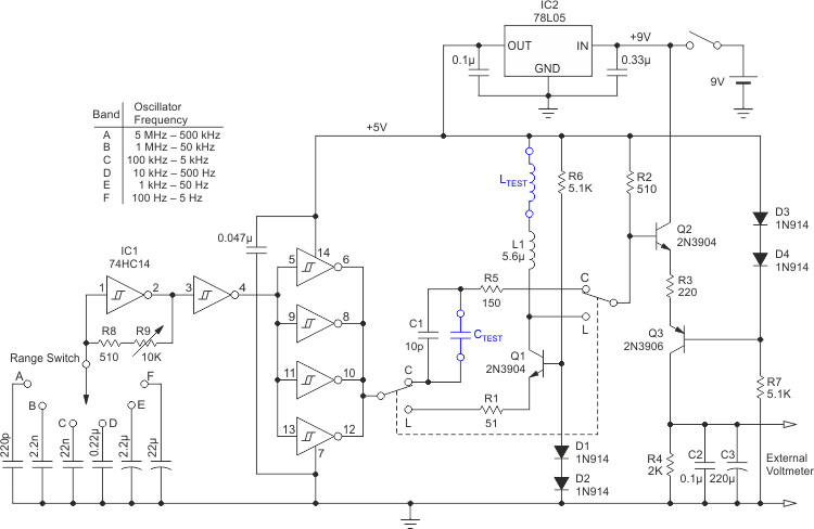
With the circuit shown it is possible to measure capacitances and inductances using an ordinary multimeter. Components are common and adjustment should be made based on components of known values.
With the circuit shown it is possible to measure capacitances and inductances using an ordinary multimeter. Components are common and adjustment should be made based on components of known values.