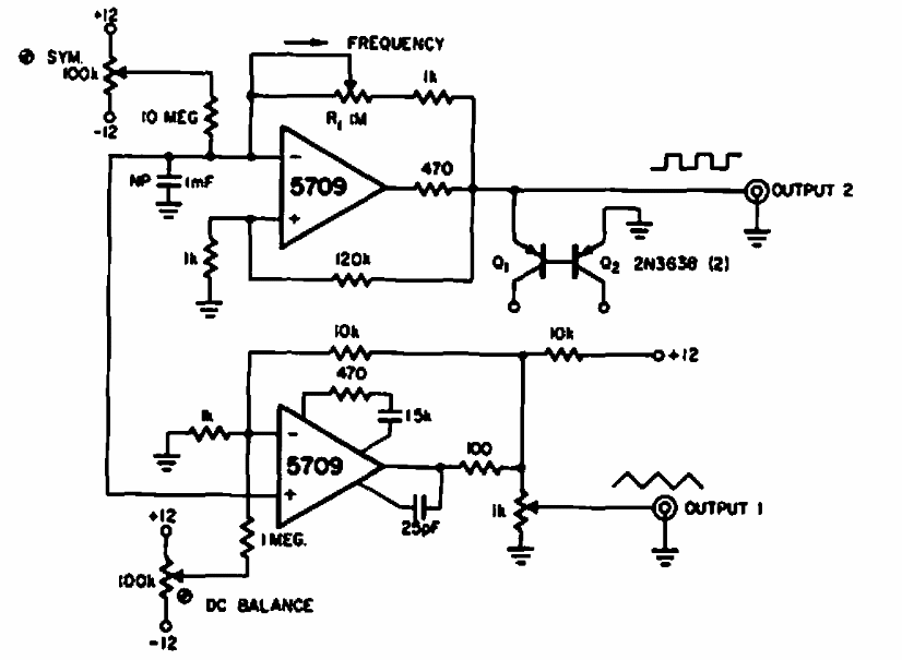
Found in older Signetics documentation, this circuit generates signals from 30 Hz to 25 kHz. Operational amplifiers are from the time, as is the matching pair of transistors.
The circuit in the figure checks the continuity of components, making it ideal for students and...
This circuit appears in many similar configurations on this site. This one is from the March 1984...
Found in Motorola documentation from the 90s, this circuit makes use of a triac from that time. The...